一般會員
帳號
此欄位必填!
密碼
此欄位必填!
登入
送出註冊/登入視同您已閱讀,並同意
權利義務說明內容
註冊
|
忘記密碼
此欄位必填!
此欄位必填!
此欄位必填!
登入
忘記密碼
|
忘記密碼
Email
簡訊
請您輸入店代號及帳號,我們會儘速將您的密碼傳送至您的信箱或手機簡訊。
店代號
帳 號
送出
台北市租賃住宅服務商業同業公會
公會介紹
理事長
理監事
歷任理事長
會員名冊
組織章程
委員會簡則
政策宣導
新聞
社會住宅
合法業者
證照班
下載
活動
會務訊息
會務訊息
/
首頁
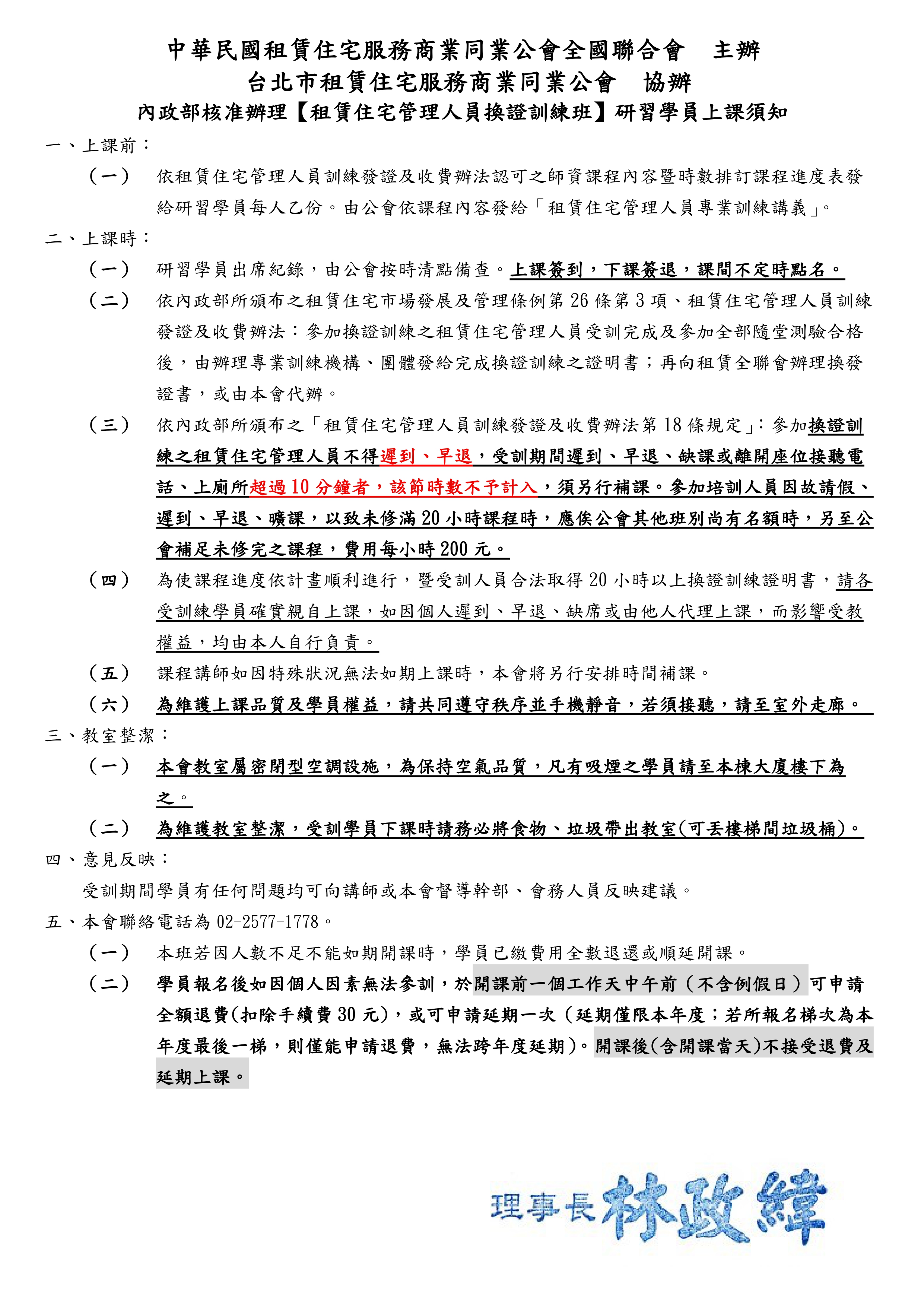
(複訓)115年5月份【租賃住宅管理人員專業訓練班】
2026/4/15 /
證照班
回上頁
報名連結:
https://www.surveycake.com/s/RQ061
請先至【下載區】下載【報名表】填寫後一併上傳至上方連結
※報名資料齊全者優先受理※